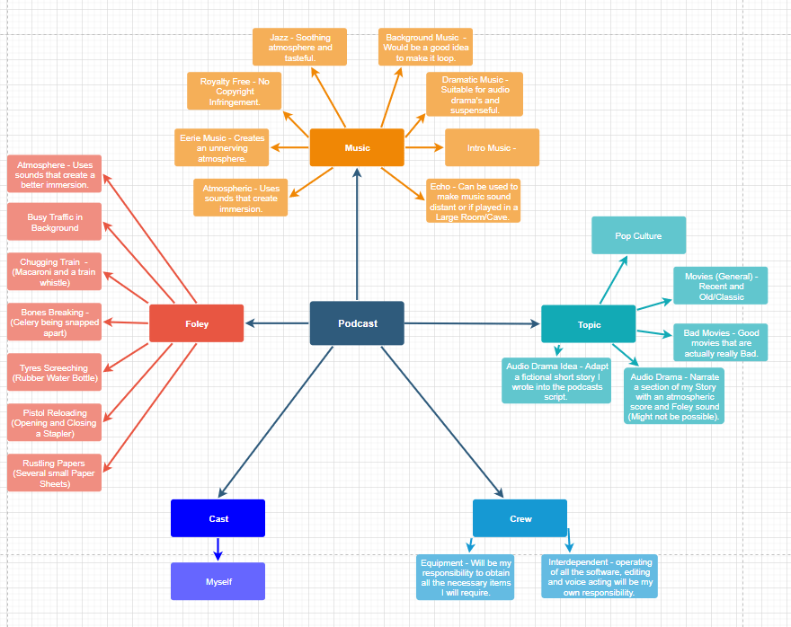
Podcast Mindmap Posted bythegreatunknown020th Jan 202023rd Jan 2020Posted inUncategorized Share this: Share on X (Opens in new window) X Share on Facebook (Opens in new window) Facebook Like Loading... Related